EN
繁体
全国咨询热线:
400-880-9779(网能)
400-872-0800(车用)
米兰milan国际
00842.HK
中文简体
中文繁体
English
产品与应用
米兰milan
网络能源解决方案
绿色储能解决方案
绿色出行解决方案
网络能源业务
通信
UPS
储能
消费类
船舶
起动电池业务
汽车
摩托车
轨道交通
船舶电池
动力电池业务
电动汽车电池
电动三轮车电池
电动自行车电池
高尔夫球车
叉车
高空作业平台
矿用防爆电池
关于米兰milan
企业介绍
企业介绍
企业基地
企业视频
发展历程
发展历程
人力资源
人力资源
人才招聘
薪酬福利
米兰milan大学
学员活动
品牌介绍
米兰milan
MSB
当威
雷神
Uplus
文化建设
企业文化
员工活动
米兰milan文苑
社会责任
公益事业
社会责任下载
绿色环保
新闻中心
企业新闻
展会预告
技术与服务
技术
科技创新
科研平台
信息成果
全球网络
全球服务网点
国内服务网点
资质荣誉
荣誉
资质
联络方式
联系方式
在线反馈
举报平台
投资者关系
股价信息
上市文件
公告及通函
财务报告
企业管治
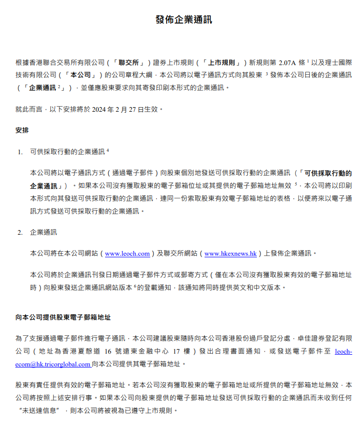
投资者联络资料&企业通讯安排
遗失股票证明书
投资者日志
电子采购平台
投资者联络资料&企业通讯安排
股价信息
上市文件
公告及通函
财务报告
企业管治
投资者联络资料&企业通讯安排
遗失股票证明书
投资者日志
投资者关系
投资者联络资料&企业通讯安排
投資者聯絡
電郵: ir@leoch.com
Fax: +852 2117 0016
地址:香港新界荃灣海盛路3號TML廣場33樓C室
提供電子郵箱地址或要求提供印刷本表格.pdf